当前位置:首页 >
「深度报告」用户增长双螺旋白皮书丨甲子光年智库

当下,企业纷纷进入数字化转型的快车道来顺应数字经济时代的到来。营销数字化可帮助企业应对快速变迁的渠道、触点和用户需求,其反馈到增长的效果立竿见影,已经成为企业数字化转型的第一步,也是最重要的一步。
部署MarTech工具是企业营销数字化转型中的必经之路。随着MarTech概念及技术进入中国, 私域、裂变、全域融合、千人千面、SCRM等等多个营销名词推陈出新,令企业及从业者应接不暇,往往有了选择困难症。
因此本次白皮书从市场环境及用户痛点着手,提出用户增长双螺旋方法论,帮助企业摆脱用户增长难的困境,提供详细的落地案例,为企业营销数字化转型出谋划策!
内容概要:市场环境篇:MarTech新时代下,品牌主急需公私域结合的解决方案
● 用户的时间和精力在被各种媒介不断碎片化,品牌传达的信息转瞬即逝
● 通过产品表达自我,突出个性的Y/Z世代登上舞台
● 公域+私域的全域营销可覆盖用户旅程,从而真正解决企业全旅程用户增长的困惑
用户增长篇:用户增长双螺旋方法论如何解决企业公私域营销难题
● 在有限的预算下,如何才能更高效触达目标公域用户?
● 数据和技术如何赋能私域营销,提升用户体验?
● 公私域如何完成联动?
企业实践篇:用户增长双螺旋方法论如何在企业中应用
● 公私域联动推动立白科技集团进行数字化转型
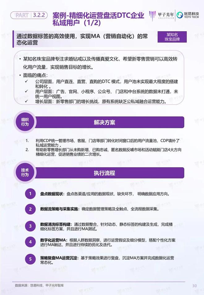
● 精细化运营盘活DTC某珠宝品牌私域用户
● 配套的CDP系统开展公私域用户的生命周期运营(UNISKIN优时颜)




































