泰安惠民保:泰安市民保2022,既往症可买也可赔!
山东泰安惠民保险——泰安市民保2022开放投保,45岁以下99元/年,45岁(含)以上149元/年,还可报销医保目录外住院个人自费部分。
仍然通过10个问题,来看看泰安市民保2022怎么样。
一、泰安市民保是什么?
泰安市民保是专属山东省泰安市基本医保参保人(在保状态)的惠民保险,本质依旧是商业保险,由泰安医保局指导,16家保险公司联合承保。
旨在进一步提高泰安市基本医保参保人员应对高额医疗费用负担的能力,是泰安市多层次医疗保障体系的重要组成部分。
参保时间:2022年1月6日~2022年3月31日保障期间:2022年4月1日~2023年3月31日特别提醒:别错过参保时间,注意起保日期。
二、谁能买泰安市民保?
泰安惠民保险——泰安市民保2022统一价格,无论男女老少,45岁以下每年99元,45岁(含)以上每年149元。
不限年龄:不管是新生儿还是百岁老人,均可参保;不限职业:无论是否高危职业,均可参保;不限户籍:无论户口所在地是哪里,均可参保;不限病史:没有健康告知,患病也可参保。唯一要求:必须是泰安市基本医保【职工医保、居民医保(含新农合)】在保状态的参保人。
三、泰安市民保2022保什么?
泰安惠民保险——泰安市民保2022保险责任如下:
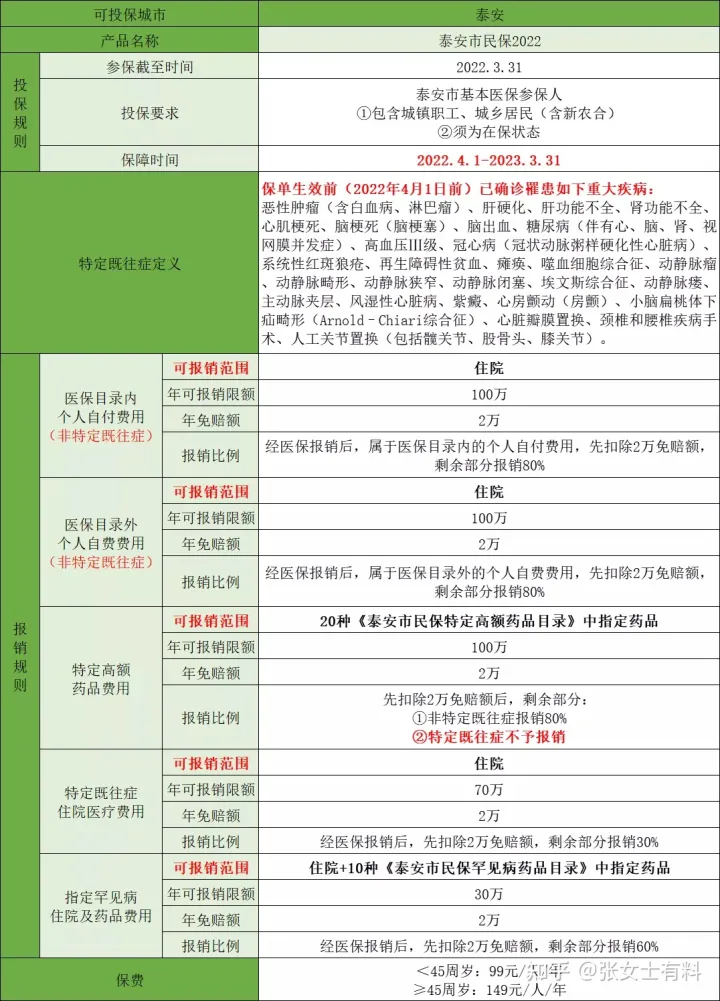
保什么、怎么赔都在图里明确写明了,大家仔细看图即可。
特别注意:合同生效前(2022年4月1日前)已经确诊《泰安市民保特定高额药品目录》中对应疾病,相关药品费用不予报销!
四、泰安市民保2022怎么报销?
为了更好理解泰安惠民保险——泰安市民保2022怎么报销,我们举个简单例子说明。
保单生效后,Y先生因首次确诊肺癌住院治疗,累计花费20万,泰安医保及大病保险报销12万,剩余8万能报销多少呢?
1.剩余8万是如何构成的?
假设其中5万是医保目录内个人自付费用,3万是医保目录外个人自费费用。
2.剩余8万能报销多少?
根据报销规则:
医保目录内住院个人自付部分可报销金额=(5万-免赔额2万)×报销比例80%=2.4万
医保目录外住院个人自费部分可报销金额=(3万-免赔额2万)×报销比例80%=0.8万
综上,累计可报销金额=2.4万+0.8万=3.2万
肯定有人会觉得报销太少了,可保费也就99元或149元啊。
当然,这确实也反映出泰安市民保2022这类惠民保险的不足:报销范围窄、免赔额高、报销比例低。
PS:详细保障方案见投保界面相关内容,报销金额以实际为准,上述案例仅作演示使用,不作为理赔依据。
五、特定高额药品包括哪些?
泰安市民保2022有2个药品目录,经二级及以上医保定点医院的专科医生开具处方,并依处方在二级及以上医保定点医院、指定药店、保险公司指定渠道购买特药清单的特定药品,且符合药品适用疾病和限用约定,可按合同约定进行报销。
一个是《泰安市民保特定高额药品目录》,保障20种特定药品;一个是《泰安市民保罕见病药品目录》,保障10种罕见病特定药品。特别提醒:特定药品报销一定要同时满足3个条件
所买药品属于特定药品目录药品符合适用疾病和限用约定在指定医疗机构或指定药店购买六、泰安市民保2022报销注意事项
1.参保人享受当地基本医保待遇,但未使用所属基本医保报销的,泰安市民保2022不予报销。
2.参保人虽已缴费,但在合同生效前(2022年4月1日前)所发生的住院治疗,无论此治疗是否延续至保险合同生效后,均不予报销。
3.保险期间内,被保险人由于工作等原因,基本医保转至其他城市的,被保险人在保险期间内发生的符合保险责任的合理医疗费用,经当地基本医保报销后,仍可正常申请理赔,但需提供被保险人购买泰安市民保2022时是泰安市基本医保参保人的有效证明。
4.工伤(包括职业病)、生育、美容、艾滋病、吸毒住院治疗或其并发症,导致发生的相关医疗费用,不予报销。
5.被保险人怀孕(含宫外孕)、流产、分娩(含剖腹产)、避孕、绝育手术、治疗不孕不育症、人工受孕及由此导致的并发症,不予报销。
七、免赔额是什么意思?
免赔额也称起付线,即只有达到某个约定的起付线,保险公司才会报销。
即,符合保险责任的医疗费用需先经基本医保报销后,再扣除相应免赔额,剩余部分再按约定比例报销。
泰安惠民保险免赔额属于年免赔额,同一保单年度内,当保险责任范围内的医疗花费累计超过免赔额后,后续报销不再计算免赔额。
八、泰安市民保2022可以带病参保吗?
泰安惠民保险——泰安市民保2022不限健康状况,可带病参保。
但针对保单生效前(2022年4月1日前)已确诊的如下特定既往症:
住院费用报销比例降低至30%特定药品费用不予报销特定既往症包括:恶性肿瘤(含白血病、淋巴瘤)、肝硬化、肝功能不全、肾功能不全、心肌梗死、脑梗死(脑梗塞)、脑出血、糖尿病(伴有心、脑、肾、视网膜并发症)、高血压Ⅲ级、冠心病(冠状动脉粥样硬化性心脏病)、系统性红斑狼疮、再生障碍性贫血、瘫痪、噬血细胞综合征、动静脉瘤、动静脉畸形、动静脉狭窄、动静脉闭塞、埃文斯综合征、动静脉瘘、主动脉夹层、风湿性心脏病、紫癜、心房颤动(房颤)、小脑扁桃体下疝畸形(Arnold–Chiari综合征)、心脏瓣膜置换、颈椎和腰椎疾病手术、人工关节置换(包括髋关节、股骨头、膝关节)。
九、异地就医怎么报销?
如果是异地就医或转诊,需先按泰安医保规定办理转诊手续或异地就医备案,后经泰安基本医保报销后,仍可申请泰安惠民保险报销。
十、泰安市民保2022怎么申请理赔?
泰安惠民保险——泰安市民保2022支持线上、线下2种申请理赔方式:
1.线上申请
关注并登陆"泰安市民保"公众号,进入"个人中心-在线理赔"进行线上理赔申请。
2.线下申请
前往或者邮寄理赔材料到阳光财产保险股份有限公司理赔服务网点办理"泰安市民保"理赔。
更多疑问,可留言告诉我~
注明:本文章来源于互联网,如侵权请联系客服删除!
