我国石英砂行业仍然处于供不应求局面进口量额持续增加

石英砂是石英石经破碎加工而成的石英颗粒,是一种坚硬、耐磨、化学性能稳定的硅酸盐矿物,颜色为乳白色或无色半透明状。同时,石英砂是重要的工业矿物原料,非化学危险品,广泛用于玻璃、铸造、陶瓷及防火材料、冶炼硅铁、冶金熔剂、冶金、建筑、化工、塑料、橡胶、磨料,滤料等工业。
石英砂产业链

数据来源:公开资料整理
我国石英矿资源丰富,现阶段已探明高品位的石英矿140亿吨以上。2015-2020年,我国石英砂行业产量呈现增长态势,2020年已增长至8765万吨。
2015-2020年中国石英砂行业产量统计情况

数据来源:公开资料整理
根据观研报告网发布的《2021年中国石英砂行业分析报告-市场行情监测与发展战略规划》显示,石英砂是重要的工业矿物原料,广泛用于玻璃、塑料、陶瓷及防火材料、建筑、化工、橡胶等工业。近年来,随着橡胶、玻璃、建筑等下游快速发展,我国石英砂行业需求也不断扩大。根据数据显示,2020年,我国合成橡胶产量达到739.8万吨,名义增长率为0.82%;截止2021年1-8月,平板玻璃产量68806.3万重量箱,同比增长11%,钢化玻璃产量40358.8万平方米,同比增长21.4%,夹层玻璃产量8306.7万平方米,同比增长16.8%,中空玻璃产量9841.3万平方米,同比增长8.5%。
2015-2020年我国合成橡胶行业产量及增长情况

数据来源:公开资料整理
2016-2021年1-8月我国玻璃行业主要产品产量统计情况

数据来源:国家统计局
观研报告网发布的资料显示,2015-2020年我国石英砂表观需求量不断增长,截至2020年表观需求量为9092.8万吨,同比增长4.13%。
2015-2020年我国石英砂表观需求量统计情况

数据来源:公开资料整理
与此同时,通过对行业产量及需求对比发现,我国石英砂行业处于供不应求的局面,所以每年需要大量进口石英砂产品来弥补需求缺口。根据数据显示,2020年,我国石英砂行业进出口量分别为334.5万吨、6.7万吨,截止2021年1-4月石英砂进口量为122.1万吨,出口量为2.1万吨,出口规模偏小。
2015-2021年1-4月我国石英砂进口数量统计情况

数据来源:公开资料整理
2015-2021年1-4月我国石英砂出口数量统计情况

数据来源:公开资料整理
其中,马来西亚、澳大利亚与印度尼西亚是我国石英砂行业主要进口来源地,2020年进口量分别为139.09万吨、126.07万吨与65.23万吨,合计占比进口总量的87.6%。
2020年我国石英砂进口来源地进口量TOP10

数据来源:公开资料整理
进出口金额方面,根据数据显示,截至2021年1-4月我国石英砂进口金额为5439.1万美元,同比增长29.27%,出口额为37.9万美元,同比增长10.13%。
2015-2021年1-4月我国石英砂进口金额统计情况

数据来源:公开资料整理
2015-2021年1-4月我国石英砂出口金额统计情况

数据来源:公开资料整理
同时,在下游市场需求推动下,2015-2020年我国石英砂行业市场规模不断扩大。根据数据显示,2020年,我国石英砂市场规模达到197.0亿元。其中,普通石英砂市场规模为58.48亿元;精制石英砂市场规模为101.97亿元;高纯石英砂市场规模为36.55亿元。
2015-2020年我国石英砂行业市场规模统计情况

数据来源:公开资料整理
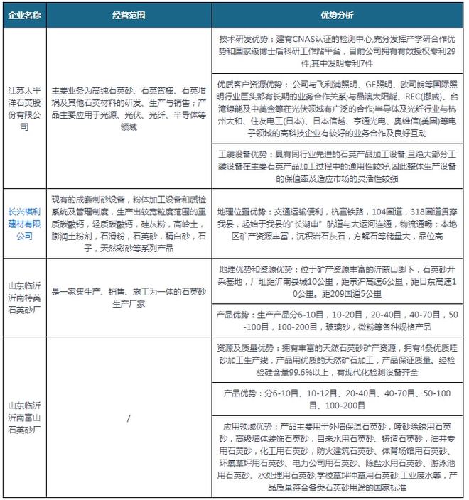
目前,我国石英砂行业主要从事的企业有江苏太平洋石英股份有限公司、长兴祺利建材有限公司、山东临沂沂南特英石英砂厂、山东临沂沂南富山石英砂厂等。
我国石英砂行业生产企业及优势分析

数据来源:公开资料整理(WYD)
注明:本文章来源于互联网,如侵权请联系客服删除!
