机制砂的生产工艺




当前,河沙禁采,机制砂需求倍增,大型化、规模化的砂石生产线成为新的投资热点。然而一般的生产线往往存在设备选型不合理,生产工艺落后的缺点,这必然导致生产的机制砂质量大打折扣。因此,优良的机制砂生产工艺、合理的设备选择是机制砂行业亟待解决的问题。

一、机制砂生产流程
机制砂的生产工艺流程一般可分为以下几个阶段:块石——粗碎——中碎——细碎——筛分——除尘——机制砂。
即:制砂过程是将块状岩石,经几次破碎后,制成颗粒小于一定粒度的机制砂。常见工艺流程如下图:

图1 机制砂生产工艺
机制砂是由碎石破碎而得到的,因此母岩的化学成份和矿物组成决定了机制砂是否含有害物质,以及是否存在碱集料反应活性;母岩的强度决定了机制砂的力学性能压碎值。因此,机制砂生产对母岩的强度有较高要求,一般要求火成岩不宜小于100MPa,变质岩不宜小于80MPa,水成岩不宜小于60MPa。
二、机制砂生产对设备的要求
1、机制砂生产中振动给料机的技术要求
振动给料机位于入料仓和颚式破碎机之间,可把块状、颗粒状物料从贮料仓中均匀、定时、连续地给到受料装置中去,并对物料进行粗筛分。
根据设备性能要求,配置设计时:
1) 尽量减少物料对槽体的压力,一般要求仓料的有效排口不得大于槽宽的1/4,物料的流动速度控制在6~18m/min。
2) 对给料量较大的物料,料仓底部排料处应设置足够高度的拦矿板,但拦矿板不得固定在槽体上。
3) 为使料仓能顺利排出,料仓后壁倾角可以设计为55°~65°。
2、机制砂生产中破碎机选用原则
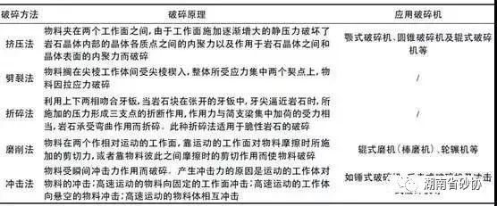
✦ 2.1 破碎方法及原理
自然界的岩石在破碎机中能够粉碎主要克服两种内聚力。虽然目前市场上出现的破碎机械类型繁多,但按施加外力的方法不同,物料的常用破碎方式见表1:
表1 各种破碎方法及原理

✦ 2.2 破碎机械的选用原则
在机制砂的生产过程中,一般采用三级破碎工艺,即粗碎、中碎、制砂机破碎。不同破碎阶段选用的破碎机也不尽相同,在粗碎中最常用的是颚式破碎机,中碎一般采用反击式破碎机或圆锥式破碎机,制砂机械一般以冲击式破碎居多。各种常用破碎机性能如表2所示:
表2 常用破碎机性能

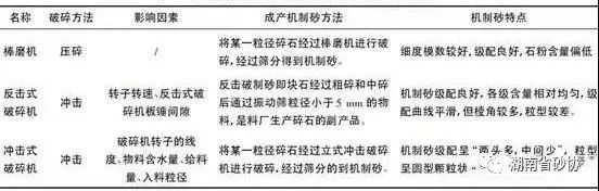
✦ 2.3 制砂机选用原则
制砂机械一般采用棒磨机、反击式制砂机或冲击式制砂机,三者的性能见表3:
表3 棒磨式制砂机、反击式制砂机和冲击式制砂机对比

由表3可看出,棒磨机生产的机制砂级配良好,反击式破碎机生产的机制砂级配良好但粒型较差,而冲击式破碎机生产的机制砂级配不良但粒型较好。
以往采用棒磨机较多,因为棒磨机生产过程中磨棒对石料粉磨有选择性、逐步粉磨,过磨现象少。但棒磨机存在产量低、运行成本高、人工劳动强度大等缺陷,不建议生产中采用。
在实际生产中,建议采用反击式和冲击式破碎机联合制砂,可获得粒型好、机配好、产量高的机制砂。
3、振动筛对机制砂生产的影响
机制砂产品级配的最主要影响因素就是筛分环节,其中振动筛的筛孔形状、尺寸及筛面倾斜角大小是影响机制砂质量的关键参数。
1) 机制砂生产中有较大含量的石粉颗粒,且对级配要求较高,不宜选用长方形和圆形筛孔,一般采用正方形方孔筛。
2) 筛孔尺寸的选择直接影响机制砂的质量和生产量。研究表明,筛网尺寸越大生产的机制砂细度模数越大,石粉含量越低;筛网尺寸越小生产的机制砂细度模数越小,而石粉含量越大。据相关学者研究,一般制砂工艺中推荐筛孔尺寸为3.5-4.5mm。
3) 为物料达到较好的筛分效率和处理量,根据振动筛厂家的经验筛面的倾角出厂一般为20°左右为宜。
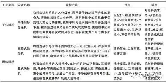
4、机制砂除粉设备选取
机制砂的生产过程中会有10%~20%的石粉(75μm的颗粒),适量的石粉可以改善机制砂混凝土工作性差的缺陷,增大混凝土抗压、抗折强度,但石粉含量过高会影响机制砂混凝土的性能,所以要对机制砂进行除粉。常用的除粉工艺的设备及其特点见下表:
表4 各种除粉工艺对比

机制砂的除粉工艺是机制砂石粉含量控制的关键,既要机制砂中粉料含量满足不同等级混凝土使用要求,又对级配影响较小,建议采用干法制砂分级机或轮式洗砂机除粉。北方天气寒冷、干旱、水资源缺乏地区,应多采用干法人工砂石料生产工艺。
优良的机制砂生产工艺、合理的设备选择是生产机制砂质量的保证,决定了机制砂混凝土的性能。通过本文分析,为制备出级配优良的机制砂,应选取合格的母岩,根据母岩情况调整振动给料筛尺寸,粗碎宜采用颚式破碎机,中碎宜采用反击式破碎机,制砂机宜采用立式冲击式破碎机,除粉宜采用干法分级机除粉,如采用湿法除粉推荐采用轮式洗砂机。
来源:矿机优选
往日精彩

声明:任何报刊、网站、微博、微信公众号等在未征得本杂志社同意的前提下,不得对本公众号原创作品进行转载、摘编。如需转载、摘编,需征得本杂志社同意,并向本杂志社支付稿酬(个人微信进行转发、分享,不受约束)。本着及时传播的目的,本公众号会对部分精彩文章进行转载。转载文章版权属于原作者,部分文章推送时未能与原作者取得联系,或无法联系到原作者,敬请谅解,同时请原作者在文章推送两周内与本公众号取得联系,本公众号按相关规定支付稿酬。
注明:本文章来源于互联网,如侵权请联系客服删除!

