枣庄6家企业被罚63万元!其中一家拒绝检查
7月30日,枣庄市生态环境局滕州分局连续下达6份行政处罚决定书,因环保问题对滕州市夏雪羽毛加工厂、滕州美杰纺织品有限公司、滕州市盛唐塑胶有限公司、滕州峻扬建材有限公司、滕州市甄合建材有限公司、愚公机械股份有限公司6家单位作出行政处罚,共计罚款63万元。

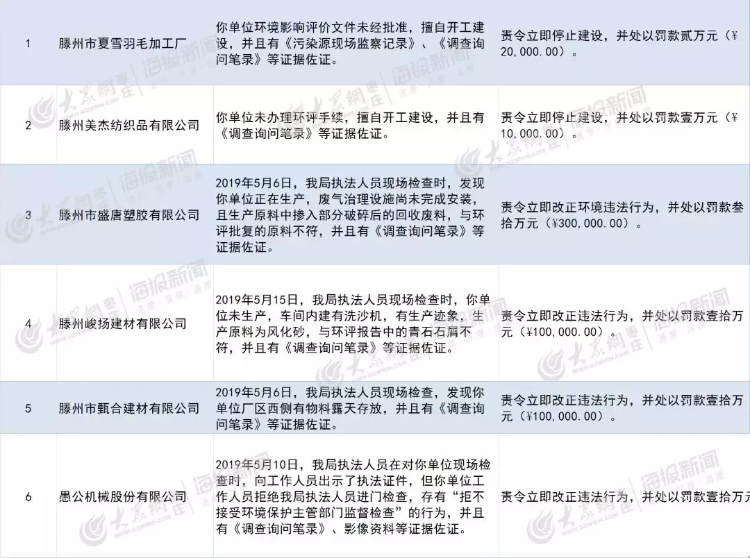
经查,滕州市夏雪羽毛加工厂(地址:滕州市洪绪镇团结村),该单位环境影响评价文件未经批准,擅自开工建设,枣庄市生态环境局滕州分局依据《中华人民共和国环境影响评价法》第三十一条之规定,责令其立即停止建设,并处以罚款2万元。
在滕州美杰纺织品有限公司(地址:滕州市姜屯镇),执法人员现场检查中发现,该单位未办理环评手续,擅自开工建设,枣庄市生态环境局滕州分局依据《中华人民共和国环境影响评价法》第三十一条第一款之规定,责令其立即停止建设,并处以罚款1万元。
大众网·海报新闻记者注意到,在这六家企业中,滕州市盛唐塑胶有限公司(地址:滕州市鲍沟镇)罚款最多。执法人员现场检查中在发现该单位正在生产,废气治理设施尚未完成安装,且生产原料中掺入部分破碎后的回收废料,与环评批复的原料不符。枣庄市生态环境局滕州分局依据《中华人民共和国环境影响评价法》第三十一条之规定,责令其立即改正环境违法行为,并处以罚款30万元。
经查,滕州峻扬建材有限公司(地址:滕州市鲍沟镇),执法人员现场检查时,发现该单位未生产,车间内建有洗沙机,有生产迹象,生产原料为风化砂,与环评报告中的青石石屑不符。枣庄市生态环境局滕州分局依据《中华人民共和国环境影响评价法》第三十一条之规定,责令立即改正违法行为,并处以罚款10万元。
滕州市甄合建材有限公司(地址:滕州市鲍沟镇),执法人员在现场检查发现该单位厂区西侧有物料露天存放。枣庄市生态环境局滕州分局依据《中华人民共和国大气污染防治法》第一百一十七条之规定,责令其立即改正违法行为,并处以罚款10万元。
同时,愚公机械股份有限公司(地址:滕州市鲁班大道南路1288号),执法人员在对该单位现场检查时,向工作人员出示了执法证件,但该单位工作人员拒绝执法人员进门检查,存有拒不接受环境保护主管部门监督检查的行为。枣庄市生态环境局滕州分局依据《中华人民共和国大气污染防治法》第九十八条之规定,责令其立即改正违法行为,并处以罚款10万元。
来源:大众网枣庄·海报新闻

