73个污水处理厂现场运营管理经验!
转载:水处理观察
如有侵权,请联系删除
城市污水厂的运行管理,同其他行业的运行管理一样,是污水处理全流程进行计划、组织、控制和协调等工作的总称,是企业各种管理活动。本文收集了一些关于运营方面的技术总结,希望对您有所帮助。
1、污水处理厂组织结构
污水厂生产运行功能主要由厂部、运行部(包括中心控制室和各工段)、动力维修部(包括电工班和维修组)与化验室实现,由运行部指导各工段的运行工作。污水厂的动力与设备维护体系主要由日常维护,定期检修,故障维修与改善维修组成。
除污水处理系统运行外,运行部人员亦负责设备的日常维护,包括日常巡检及简易常规维护,如加润滑油、清洁、清换过滤器、小部件的紧固调整设备等(一般完成工作任务时间约为0.5小时)。动力维修部主要负责设备的定期检修,故障维修及改善维修。实验室行政上由排水公司直属,实际上设在污水厂,并在厂长的协调下与运行部紧密配合进行工作。污水进厂的调度由厂部在运行部协助下与排管处及泵站进行。
2、水质监控指标
水质监控指标按《城镇污水处理厂污染物排放标准》GB18918-2002和建厂时批准的环境影响评价报告确定的级别执行,各检测项目的检测周期参照《城市污水处理厂运行、维护及其安全技术规程》CJJ60-94执行。即PH值、SS、BOD5、CODcr、NH3-N、TN、TP每日一次,粪大肠菌群数每周一次,其余检测指标每半年检测一次。一般排水公司为确保污水处理厂能够达到环保局要求,会适当提高对污水处理厂的监控标准。
3、排水公司对污水处理厂业绩考核指标
排水公司对污水处理厂的技术考核指标至少应包括以下范围。
水质:出水水质达标率:CODcr、BOD5、SS、NH3-N、TN、TP每2h采样一次,取24h混合样,以日均值计。粪大肠菌群指标每周一次。
出水水质达标率(%)=(月检测指标总合格次数-不合格数)*100/月检测指标总数
水量:未处理污水溢流率(%)=(进水泵站送水量-污水厂实际处理量)*100/泵站送水量
化验任务完成率:化验任务完成率(%)=(实际检测项目数*100)/按项目及频次应检测项目数
设备仪表完好率:设备仪表完好率(%)=(考核机组完好台数*100)/考核机组总台数
连续无责任伤亡事故历时(日)
随着公司机构的健全与管理经验的提高,其它指标亦可逐步纳入考核范围。
4、系统初次运行前提条件
人员培训工作:系统初次运行是污水处理厂投入正常运行前的重要步骤,操作人员在此阶段应为系统以后的正常运行积累经验。在系统进行初次运行前应完成对全体员工的岗位培训和安全培训工作。
各单元处理构筑物内的清理、防腐和设备紧固:污水处理厂投入正常运行后可能长时间不能停运,故在系统进行初次运行前应清除全部构筑物中的垃圾杂物,同时应仔细检查和修补构筑物和机械设备的油漆、防腐和紧固情况。
系统单机调试、构筑物渗水测试:系统单机调试和构筑物渗水测试应在系统初次运行前,包括水处理系统和泥处理系统的各工艺水池,工艺设备,辅助设备及闸阀及堰门等。由土建分包商和设备供应商,安装单位分别完成,并提交单机调试和构筑物渗水测试报告。同时注意工艺中有标高要求内容的校核,例如各转刷的标高一致,并与堰门标高协调。污水处理厂相关人员应参与该项工作,并对单机调试和渗水测试工作进行验收。
检验进出水条件:系统进行初次运行前,污水收集系统应具备收集和提升污水能力,并能够通过污水收集控制系统控制进水量和进水时段,同时,应确保污水处理厂出水管道与受纳水体连通,以保证经过污水处理厂处理后的尾水能排入受纳水体中。
复核设计负荷时工艺流程的过水能力:复核设计负荷时工艺流程的过水能力是指复核自进水提升泵到出水口工艺流程的过水能力能否达到设计负荷。由于已通过单机调试,可以用污水进厂进行复核以节约清水。如出现问题应通知承包商进行改建,直至达到设计负荷。
系统联动:新建污水处理厂系统联动应由总承包商完成。系统联动试车的目的是检验设备运行、工艺参数监测和调控能力以及检验设备间运行的协调性。在系统联动过程中应重点调试自动控制和现场控制系统运行情况。
5、接种污泥选择
接种污泥应采用附近城市市政污水处理厂的剩余污泥,为减轻运输压力应取脱水干化后的污泥。一般先在一组氧化沟中培养,培养成功后通过回流污泥泵打入第二组氧化沟继续培养活性污泥。
6、活性污泥驯化(以氧化沟为例)
第一阶段
向氧化沟反应池进水并启动水下推流器。持续进水到氧化沟中水位达到设计有效水深的1/3时,将接种污泥均匀地投入到氧化沟反应池中,采用鼓风曝气系统开始曝气,同时连续进水至氧化沟反应池中水位达到设计运行水位(采用转刷或转碟曝气系统,在此时开始曝气),在污泥接种完成后的持续进水过程中逐步增加曝气量至曝气量达到最大。
氧化沟水位达到设计运行水位后,持续进水至二沉池中。当二沉池进水2小时后启动沉淀池刮泥机和污泥回流泵,使在二沉池中沉淀的活性污泥在污泥驯化初期能快速地被收集,并回流到生物处理池中。污泥回流率应通过观察回流污泥情况进行调整,一般情况下污泥回流比,应控制在50~100%之间。
当二沉池达到正常运行水位,应观察活性污泥状况,控制进水,直到出现模糊不清的絮状物,这时可适当进水,换水以补充营养物,换水量可控制在氧化沟池容的25%再重复上述操作。当二沉池开始溢流时,启动后续污水处理工艺,如消毒工艺。
在生物处理池水位达到正常运行水位后应随时监控氧化沟中溶解氧(DO)浓度值(通过溶解氧测定仪),以判断曝气量是否足够,并作出相应调整。在活性污泥驯化过程中,溶解氧的浓度应能满足以下三方面可能发生的情况下。
a)进水和回流污泥中溶解氧浓度较低;需要较多充氧量;
b)进水缺氧,需要有足够的溶解氧将其快速改变成充氧环境;
c)当污水中营养物质丰富,需要大量的溶解氧来满足微生物的生长。
在污泥驯化的过程中,溶解氧的最低浓度应确保氧化沟出水口处溶解氧浓度不小于1.0mg/L。在活性污泥驯化的第一阶段中,由于活性污泥的浓度较低,在曝气的过程中可能会产生大量的泡沫,在实际操作过程中,采取相应的处理措施,如采用喷洒水滴等措施来去除泡沫。
第二阶段
污泥驯化工作进入第二阶段后,监控溶解氧的同时,应开始监测活性污泥的30分钟沉降比(SV)和营养物质参数。在进行监测活性污泥沉降比的过程中可以发现在此阶段的前几天泥水混合物的颜色几乎同进水的颜色相同,随着曝气时间的增加,泥水混合物的颗粒变大,沉降性能变好,并且颜色逐渐变为黑褐色。
在此阶段中活性污泥沉降比可达到20%。检测营养物质的目的是为微生物的生长提供条件,在活性污泥驯化的过程中营养物质的参数BOD:N:P应控制在100:5:1左右,若不能达到此参数应投加营养物质进行调节。
第三阶段
活性污泥驯化工作进入第三阶段后,活性污泥驯化工作基本完成。在此阶段中,应严格按照样表3-1中所列分析计划,对泥水混合物的关键参数进行监测、分析和控制,并保存相关数据供系统正常运行参考。当活性污泥浓度值达到规定范围并相对稳定时,可以认为活性污泥驯化工作基本完成。污水经生化和沉淀处理后,出水SS应达标。在该阶段过程中应根据实际操作情况进行剩余污泥排放。
第四阶段
该阶段的目的是记录运行参数,即活性污泥30分钟沉降比(SV)、生物镜检、污泥回流比和剩余污泥排放量等关键控制参数。为系统的正常运行提供参考。当进水浓度较低、污泥生长情况较差的情况下应增加污泥回流比,同时当污泥膨胀等情况发生时应减小污泥回流比。
在污泥驯化的该阶段和以后系统正常运行的过程中应严格控制污泥回流比,如果没有保证污泥回流比,可能会出现以下现象:
没有足够的活性污泥来处理污染物。这种情况通常出现在系统启动的前一到两个星期;若污泥回流比较小,导致污泥在沉淀池中停留时间较长,污泥在二沉池中发生厌氧反应,可能会出现上浮和臭味;污泥在二沉池中形成较厚的泥层,可能导致出水悬浮固体浓度较高;当有足够的溶解氧浓度的情况下,活性污泥在生物处理池中将产生硝化反应,可能会导致沉淀池中发生反硝化反应导致污泥量增加。
污泥驯化的第四阶段结束后及污泥驯化工作完成后,活性污泥各运行参数都应在设计控制范围内并相对稳定。
7、温度要求
温度是影污泥驯化的环境因素之一,各种微生物都在特定范围的温度内生长,污泥驯化的温度范围在10~40℃,最佳温度在20~30℃。故建议系统的初次运行不要放在冬天进行。
8、pH值要求
pH值也是影响因素之一。在污泥驯化和以后的正常运行过程中应将系统的进水pH控制在6~9之间。
9、营养物质要求
良好的营养条件是菌群代谢、生长的前提。在污泥驯化的过程中应将营养物质的参数控制在BOD:N:P为100:5:1左右,为污泥驯化提供良好的生长条件。
10、溶解氧量(DO)要求
DO是污泥驯化过程中的主要控制指标,在污泥驯化过程中应将DO的范围控制在0.5~2.0mg/L。(溶解氧浓度测量点为,转碟曝气器水下游4.5米处)。DO可以通过溶解氧测定仪检测,也可以通过人工检测,以了解DO在池中的变化规律。
11、混合液悬浮固体浓度(MLSS)要求
生物是污泥中有活性的部分,也是有机物代谢的主体,在生物处理工艺中起主要作用,而混合液污泥浓度MLSS的数值可以相对地表示生物部分的多少。活性污泥的浓度应控制在2~4g/L。
12、污泥的生物相镜检要求
活性污泥处于不同的生长阶段,各类微生物也呈现出不同的比例。细菌承担着分解有机物的基本和基础的代谢作用,而原生动物〈也包括后生动物〉则吞食游离细菌。运行正常的活性污泥中含有钟虫、轮虫、纤毛虫、菌胶团等。当菌胶团片大。钟虫活跃而多,出现轮虫、线虫时,污泥成熟且性质好。
13、污泥30分钟沉降比(SV)要求
活性污泥正常运行时污泥30分钟沉降比应控制在15%-30%之间。
14、污泥龄的调整
其主要依据是氧化沟中污泥浓度,进水悬浮固体浓度(SS)与污泥沉降性能指数(SVI),主要调控手段为调节剩余污泥排放量。剩余污泥排放是活性污泥工艺控制中最主要的一项操作,它控制混合液浓度,控制污泥泥龄,改变活性污泥中微生物种类和增长速度,改变曝气池需氧量以及改变污泥的沉降性能。
15、污泥龄计算
QS=(MLSS*Va)/(Q*SSi)
上式中:
QS:污泥龄(d)
MLSS:混合液悬浮固体浓度(mg/L)
Q:进水流量(m3/d)
SSi:进水悬浮固体浓度(mg/L)
16、细胞平均停留时间计算公式:
MCRT=(MLSS*Va)/(Qw*SSr+Q*SSe)
上式中:
MLSS:混合液悬浮固体浓度(mg/L)
Va:氧化沟体积(m3)
Qw:日排泥量(m3/d)
SSr:回流污泥浓度(mg/L)
SSe:出水悬浮固体浓度(mg/L)
活性污泥QS在15天左右,MCRT一般应稍低于QS,并在运行的过程中逐步调低。回流污泥浓度SSr主要由回流比进行控制,回流比加大则污泥浓度下降,回流比减小,则污泥浓度增加,污泥浓度用来计算F/M。
17、溶解氧量的调整
其主要依据是氧化沟中溶解氧(DO)浓度,主要手段是曝气强度控制;氧化沟中,污水混合液在氧化沟内循环流动,以转刷、转碟或表嗓机推动和充氧,在曝气装置下游溶解氧浓度从高向低变动,由好氧段逐步过渡到缺氧段,好氧段溶解氧浓度DO宜控制在1mg/L~3mg/L,缺氧段DO宜控制0.2~0.5mg/L。
转刷(转碟)曝可以调节出水堰的高度,使转刷(转碟)改变淹没浮度而改变曝气量,若没有变频调速装置,则可改变转速调节曝气量,也可增开或减少转刷(转碟)数量来调节曝气量。如果减少曝气量而影响水在池内的流速(应控制在0.25m/s以上),则应增开水下推流器,以保证池内流速,不致淤积。
18、回流污泥量的调整
其主要依据是污泥沉降指数与二沉池污泥厚度,主要调控手段是回流比。在氧化沟工艺中,剩余污泥合理排放后的二沉池污泥必须全部回流到氧化沟中,才能保证曝气池中的污泥浓度,从而保证其处理能力,回流污泥量的控制就是基于这个要求,其方法有:
按二沉池泥位控制,即按设计要求确定的泥位,或使泥层厚度控制在0.3~0.9m之间,同时使泥层厚度小于泥位以上水深的1/3。如果实际泥位超过设定的泥位,应增大回流量,如果泥位低于设定值应减少回流量,使逐步控制泥位在设定值上,但调节量不宜超过10%,待下一次巡检时检查泥位的变化,再给予适当的调整,当二沉池泥位稳定,在一个值的时候,说明所有的污泥已回流到曝气池,达到了工艺要求,这个回流量与进水量直接有关,进水量增加(或减少),带出曝气池的污泥量成比例增加(或减少),回流量也应成比例的增加(或减少)。
因此习惯上用回流比(R),即回流污泥量与进水量之比来控制。
19、运行状态的纠偏
运行状态不理想,通常是由于上述三种调整不能及时引起,水力负荷(F/M)不适当也可能是原因之一,也有可能是机械或水力故障和进水水质突变(如非计划性工业污水的冲击负荷)引起。及时的调整须在运行中长期对季节性水质(含水温)水量的趋势分析后得以总结。
运行参数的调整具有滞后效应,故应小心调整(单次调整量应小于10%)并耐心观察。常见的运行故障表征及应对方法详见附录四,系统故障诊断指南,各厂可依据各自情况增删。在运行状态纠偏的过程中,其中关键的过程控制参数为F/M,即BOD5污泥负荷,F/M计算公式如下:
F/M=(Q*BOD5)/(MLVSS*Va)
MLVSS=f•MLSS
上式中:
Q:进水量(m3/d)
BOD5:五天生化需氧量(mg/L)
f:常数,对市政污水一般取0.75
MLVSS:混合液挥发性悬浮固体浓度(mg/L)
Va:氧化沟有效容积(m3)
由于BOD5需要五日才能取得结果,因此又采用测定COD来推BOD5,对氧化沟的F/M值应控制在0.05到0.15之间。
20、故障调度
污水厂紧急状态包括:
a)停电或断电;
b)厂内重大故障;
c)管线泵站故障;
d)暴雨洪水。
暴雨时进厂污水的调度由厂部在中控室协助下与排水管理处及提升泵站进行必要的协调。
21、查看仪表数据记录
a)运行控制参数是否正常。
b)回流泵与排泥泵运行是否正常。
c)氧化沟中DO是否在1.0mg/L至3.0mg/L的幅度内。
d)加氯是否正常。
22、感官巡检
氧化沟中混合液的颜色能够作为不良污泥或健康污泥的指标,一个健康的好氧活性污泥的颜色应是类似巧克力的棕色。
二沉池是否正常,表面水是否清澈,池中出现气泡,上浮污泥,泥层是否太厚。如泥层太厚,应该加大污泥回流比。
出水是否清澈,可直接反映运行状况,反映污泥的沉降性能。
23、查看化验数据计记录
污泥指数(SVI)与微生物镜检,SVI通常应在70-100。如SVI太高,则可能发生污泥膨胀,若SVI太低,则可能是污泥老化。如镜检中发现丝状菌应考虑在回流污泥中加氯。空气用量(适用于鼓风曝气),在氧化沟中应维持DO在1mg/l至3mg/l,可假设空气用量是与进水BOD5直接关联的。BOD5要在取样后五天才有结果。空气用量的跟踪(结合COD值)是进水BOD5的参考指标。
24、进出水泵站启动前检查
启动前检查工作包括:
a)吸水池水位,是否在允许开机水位以上
b)水中有无可能影响水泵运行的杂物
c)检查泵机是否安装正确,紧固件无松动,电缆、接线盒正常,出水闸门(若有)是否关闭。
d)检查控制台(柜)开关位置,切换成手动控制状态,检查三相电源电压应在规定幅度内,拟开电机传感器湿度、温度正常,后续工艺段是否允许进水。
25、进出水泵站巡检
吸水池水位、吸水池有无杂物,逐台工作机泵的运转声音,三相电压、电流、传感器湿度、温度、水泵出口压力、流量,检查控制柜,切换开关是否设定在设定的自控或手控位置,机泵管道附属设备及机房、门窗是否正常。巡检频率为接班、交班各一次(增加交接班内容),其余时间每2小时巡检一次,交班巡检还包括设备、仪表、泵房及泵房周边生责任区的卫生与维护工作。
巡检过程中发现问题应立即调整,并记录在记录表中,例如水位低于设定值,应立即停机,检查水位继电器,使恢复正常,若水位高于设定值,应通知中控室增开水泵,在泵运转正常后检查水位继电器,使恢复正常;如吸水池有杂物应立即清理,若必须下池清理,则应按狭小空间内的安全操作要求操作并通知中控室调人支援与监护,并应检查杂物来源,采取必要措施,防止再发生类似情况;
如机泵运转声音不正常,要寻找原因,使其恢复正常;如机泵运行参数不正常则应调整与维护使其正常。当天气突变,例如暴雨即将来临,则应增加巡检,检查门、窗及采取必要的防水防雷措施。设备初次使用,设备经过检查、改造或长期停用后投入系统运行要增加巡检次数,即增加30分、75分各一次,若一切正常即转入正常巡检每120分一次。
26、进出水泵站维护保养内容和频率
闸阀:每月一次由长白班负责。检查阀杆密封情况,必要时更换填料,润滑点的润滑剂加注,若为电动闸阀则应检查限位开关、手动与电动的联锁装置;若长期不动的闸阀应每月做启闭试验。缓闭止回阀,每月一次调试缓闭机构、加注润滑油。
桁车或电动葫芦等起重设备每月做移位和起吊试验,检查起吊用钢丝绳,防止锈蚀并检测其磨损量,若磨损大于原直径的10%或发现有断裂的股线,则应报告检修组更换。每班一次检查管道、闸阀、潜水泵吊装孔盖板、护栏、爬梯、支架等金属构件是否紧固、稳固,和采取稳固措施,若开始锈蚀则应采取除锈与防腐措施。
及时更换损坏的照明灯具。交班前要对管道、闸阀及其附属设备、电器控制柜柜面、泵房门窗、墙面、地坪和周围卫生责任区做一次卫生工作。并对电器控制柜的禁用挂牌复核,并保持位置准确。
27、集水井的清理和频率
每隔一年应对集水井进行清理和检查池体有无裂缝和腐蚀情况,若结构已经稳定,积泥和腐蚀并不严重可以适当延长清理周期。
宜选择污水量较小的时段组织清理,估算清理时间和估算溢流污水量,确定时间后报告排水公司,获批准后组织实施,清理前必须做好充分的人力、物力、照明、通风和安全措施的准备,尽量缩短停水时间和确保安全,做好后续工艺生产变化的安排,才能开始工作。
当主机将集水池降至最低水位后,切断所有主机电源,逐一起吊潜水泵,放入小型移动式潜水泵继续抽水,同时用高压水枪冲淤和清洗池壁,需下池作业时必须严格按照狭小空间内的安全操作要求进行,要点是进行强制通风,在通风最不利点检测有毒气体的浓度及亏氧量,达到要求后才可下人,同时必须继续通风,强度可以适当减小,但不能停止,因为池内污物仍将释放有毒气体,要有人监护,下池工作时间不宜超过30分钟。
检查水池裂缝和腐蚀情况、检查管道、导轨和水泵接口腐蚀情况,若有必要则进行防腐处理,检查管道稳固情况和水位检测仪表,作出详细纪录后恢复生产。清池的同时机电检修工人应对起吊的潜水电机清理检查维护,清池完成后吊装复位、放水运行。
28、粗、细格栅运行与维护
启动新的或重新投入使用的格栅前应检查:
a)格栅内无杂物
b)润滑油及润滑油位
c)格栅具备运行条件
d)栅渣输送机和压渣机具备运行条件
e)进出水闸门启闭灵活,密闭性满足要求
f)电动和监控系统良好
g)自动控制仪器、仪表正常,信息传输准确;手动控制柜具备操作条件,自动控制与手动控制装置切换正常。
完成以上检查工作并确认无误后即可启动格栅投入运行,格栅启动步骤为:
a)点动电机,确定电机工作正常
b)启动进水闸门开始进水
c)启动格栅和除污机
d)启动栅渣输送机
详细操作步骤由供应商或项目城市依据实际情况进行调整和补充。
格栅投入运行后的1小时内,应密切关注整机的工作状况,如发现任何异常的振动或噪音应立即停机检查,排除故障后方可投入运行。
29、清(运)渣程序
格栅除污机清理下来的栅渣经栅渣输送机输送到渣斗中。渣斗中栅渣达到80%设计容量时应及时清运,同时每班至少应清运一次,清运至污水处理厂指定地点统一处理。
30、沉砂池(以旋流沉砂池为例)操作程序
启动新的或重新投入运行的旋流沉砂池前应检查:
a)清理进出水管路和池内砂石等杂物
b)搅拌器及传动装置具备运行条件
c)空压机具备运行条件
d)空气管线及其支撑稳固
e)提砂系统及排砂管线具备运行条件
f)洗砂器具备运行条件
g)全部阀门和闸门启闭状态符合设计要求
h)水面以下机械设备和池壁及池底的防腐和紧固完成
i)电动系统、监控系统和保护系统完好
j)控制系统现场手动控制柜具备操作条件,自动控制仪器、仪表和信息传输准确与正常,自动控制与手动控制切换功能正常。
31、旋流沉砂池的启动程序为:
a)启动进水闸门开始进水
b)启动搅拌装置
c)设定提砂系统运行参数
d)启动洗砂器
e)砂斗装满后的清运
详细启动操作步骤由供应商或项目城市依据实际情况进行调整和补充。
启动系统时应调节各池流量至流量均衡,并尽可能接近设计要求。除砂与洗砂自动控制参数,应根据污水含砂率的情况进行调整。但每日至少复核一次,在沉砂池负荷发生变化时要对出水中的含砂量进行检测并应满足工艺要求。
经洗砂器清洗后的砂收集到砂斗中或卡车上,并及时清运,清洗后的砂应运到指定地点。要定期对排除的砂的有机物含量进行检测,要求有机物含量小于10%。
当关闭进水闸阀停止沉砂池运行后,应进行提砂操作,确定沉砂池清砂工作完成后停止提砂系统运行。
32、各类沉砂池正常运行参数
表:各类沉砂池正常运行参数

砂粒中的有机物的含量宜小于10%。
33、生物处理单元(以氧化沟为例)操作规程
因停电或设备检修等原因短时间停止运行,活性污泥仍具有活性的情况重新启动应按下列步骤操作。启动前检查内容包括:垃圾清理:清理氧化沟中的浮渣杂物。清理走道上的垃圾杂物。曝气系统检查:若采用鼓风曝气系统检查:(鼓风机检查按4.9中规定执行)。曝气头无堵塞。空气管线无漏气。空气管线上阀门启闭状态。
若采用转刷和表曝机曝气系统检查内容如下:转刷和表曝机检查:减速机润滑油油量、轴承润滑情况、设备紧固情况、电机及减速箱周围杂物清理情况、碟片、转刷、叶片紧固情况及其完整性。
水下推流器检查:安置方向与设备紧固情况完好并具备运行条件
出口堰门检查:堰口调节装置无锈死,密闭性满足要求,出口堰门高度符合要求。
管道系统、闸门和阀门检查:外露管道无渗漏,支撑稳固、油漆和防腐良好;闸门启闭灵活启闭状态符合设计要求。
34、生物处理单元(以氧化沟为例)巡检
氧化沟系统日常巡检包括以下内容:
氧化沟表面浮渣和泡沫的清除、按散发的气味判断运行是否正常、溶解氧浓度现场检测与在线仪表数据的复核、pH现场检测与在线仪表数据的复核、混合液的颜色、厌氧池混合液泥水分离情况的清澈性。电机及变速器运行情况(噪音、振动、电流和电压等)、机械设备润滑油油位、转蝶、转刷噪音和振动、转蝶和转刷轴承润滑、污泥沉降比(每班一次)、出水堰口调整、水下推流器运行状况及水流流速情况。
巡检过程中应重点观察混合液的颜色、氧化沟现场气味、厌氧池中泥水分离的清澈性,发现异常应即时通知中心控制室进行调整。
泥水混合物颜色:运行状况良好的氧化沟系统中混合液颜色为黑褐到深黑褐色,若污泥浓度减小,泥水混合物的颜色则由深黑褐色变为浅黑褐色。若充氧量不够,泥水混合物将变为黑色。
气味:正常运行的氧化沟系统气味应有较轻微的霉烂味。若系统运行不正常则可能导致产生有刺激性气味气体。当出现臭鸡蛋味气体时,系统有可能正在发生厌氧反应。应采取的措施提高充氧量。
缺氧段混合液上层清澈性:在正常运行的氧化沟系统中,氧化沟缺氧段泥水混合物上层可以观察到1~2厘米深得清澈层。清澈水层的具体深度取决于氧化沟的流速和活性污泥的可沉淀性。
氧化沟表面泡沫:氧化沟表面有白色泡沫的产生,通常情况下是由于污泥浓度不够引起的。在系统启动的过程中氧化沟表面产生白色泡沫的情况比较普遍,随着污泥浓度的增加出现泡沫的现象可以逐步消失。
氧化沟系统的巡检线路应根据实际情况自行确定;巡检频率应每2小时进行一次,在交接班时应由交班人员和接班人员对系统进行一次巡视和检查,巡检频率宜可依据实际情况进行调整。35、二沉池操作规程
二沉池启动分为空池启动和满池启动,下列启动操作步骤均为空池启动,若为满池启动,其水下检查部分可以省略。
在启动检修后重新投入运行的二沉池系统前,应进行启动前检查:控制闸门启闭性能良好、池内无砂或其它残渣、机械设备润滑和油位合适、动力、开关柜、控制系统、齿轮、传动齿轮、行走轮子、超载保护装置和轮道具备运行条件、桥架刮泥机运行数圈以检查刮泥机上的橡胶刷的位置是否合适,若位置太高或太低应及时调整。
同时机械的运行应稳定匀速旋转且无颠簸或上下跳跃的现象发生,渣斗能收集浮渣。若刮泥机系统装配有超载报警装置时,应测试机械设备在超载的情况下是否会自动报警和停机。水面以下设备的紧固与防腐、配水池和回流污泥管线无残渣或堵塞情况、沉淀池结构防腐良好、无开裂和其它潜在故障、集水堰板水平、无缺陷。
启动进水闸门进水到沉淀池中,进水时操作人员应使各池均匀进水。当沉淀池进水2小时时,启动刮泥机。
在启动操作阶段应测定刮泥机完成一个工作周期的各种运行参数,并与设计值和设备验收记录对照,判断是否在正常范围内。
在启动运行后要增加巡检频率,第一次间隔30分钟,第二次间隔45分钟,如果没有问题出现,系统即可转入正常巡检。
36、消毒确定加氧量
消毒可以杀死排放污水中的病菌,防止病疫传播与扩散,但加氯与有机物反应后,会生成致癌物质,因此既要消灭病菌,又要尽量减少加氯量,国标要求控制粪大肠菌群数(易测,又可反映病菌杀灭情况的一种间接指标),因此应通过实验来确定加氯指标,再按排水量计算加氯量,步骤为:
a、测定出水中的大肠菌群数
b、将该水样分为6个100ml的杯样
c、对每个杯样中加0.5、0.6、0.7、0.8、0.9、1.0mg氯,则每个杯样的加氯指标分别为5、6、7、8、9、10mg/L。
d、搅拌水样,模拟实际运行中,污水在接触池中停留时间。
e、达到停留时间后,分别测定大肠菌群数。
f、取大肠菌群数达标所需的最小投氯量。
g、按日平均进水量求加氯量
加氯量(Kg/h)=[Q平均(m3/h)*试验求得的加氯指标(mg/L)]/1000
37、消毒开机步骤
a、将准备使用的氯并移到加氯位置,测定重量,确定氯瓶中有氯。
b、若为500Kg以上氯瓶则将出氯阀旋转至上下垂直,将氯瓶的出氯阀一端稍微垫高,并严格使用上出氯阀,挂上使用牌。
c、清除出氯总阀阀口杂物,垫上专用垫片,安装氯气连接管。
d、在正常加氯前,应先开启加压泵,使水射器正常工作。在停止加氯后,加压泵应持续工作2-3分钟后,方可停止运行。
e、稍许开启出氯总阀,用10%的氨水检查联结点是否漏氯,氯阀是否出氯,如果气温较低,开启喷淋加温,并应严格防止出氯总阀淋水受腐蚀。并按上节实验要求的加氯量加注。
f、加氯机的使用,请按照所使用的加氯机使用说明编写。
38、化学药剂溶解和配制
化学试剂溶解和配制程序为:溶解槽中进水至一定量→同时将定量化学药剂加入到溶解槽中→开始搅拌至完全溶解→溶药槽→持续进水至要求的药液浓度。化学药剂的配制浓度应根据实际运行情况进行调整。在运行的过程中应经常注意液位控制系统的工作状态,复核溶解槽中化学药剂液位,以避免计量泵空转和无化学药剂投加。
39、化学除磷系统开机前检查
检查内容如下:加药管线无泄露、计量泵具备运行条件、加药管线阀门启闭状态符合设计要求、反应池具备运行条件
启动前检查完成后,即可进行启动操作,启动操作的程序为:反应池进水(若为机械反应池,应同时启动搅拌装置启动)、启动计量泵投加化学药剂。
详细启动操作步骤由供应商或项目城市依据实际情况进行调整和补充。
40、回流污泥泵房操作规程
泵的开启和停机受工艺要求控制。剩余污泥和回流污泥量的控制,主要由中控室按检测仪表传回的信息进行自动控制,在初次投入使用时和在用其它方法校核或作进一步调试时,可用手动控制操作,调试完成后再转入自控程序。
当需要手动操作剩余污泥泵或回流污泥泵时,首先检查污泥池泥位,检查泥泵是否安装正确,紧固件无松动,电缆接线盒正常,出水闸门是否关闭(设计另有规定除外),流量计是否正常,然后将切换开关切换至手动位置,检查三相电源电压,拟开电机温度,湿度是否正常,启动电机,监听泵机声音,监视电压、电流表,若声音正常;
电流回跌后,缓慢开启出水闸阀,按工艺对流量的要求控制闸阀开启度,监视电压与电流是否处在合理幅度内,报告中控室开机时间并与中控室核对各运行参数,并可转入自控运行,若开机过程中发现有任何不正常现象不得开机,或已开机的应立即停机检查原因,排除故障后,才能重新开机,但重新开机必须在关死闸阀,电机完全停止5分钟后才可重新启动,重复启动仍然不成功的应按设备故障报修。
当需要手动停机操作时,应通知中控室检查电机温度、湿度是否正常,关闭出水闸门,将切换开关切至手动位置,并关闭电机。
41、混凝剂的配制
混凝剂配制程序为:溶解槽中进水至一定量→同时将定量化学药剂加入到溶解槽中→开始搅拌至完全溶解→溶药槽→持续进水至要求的药液浓度。(详细混凝剂配置操作步骤由供应商或项目城市依据实际情况进行补充。)
混凝剂的投加量应根据污泥的性质、硝化程度、污泥含水量等因素进行调整。应根据混凝剂的种类、允许的储存有效期和储存条件等来确定储备量,混凝剂应同时遵循先存先用的原则。
42、带式压滤机启动前检查
包括:混凝剂投加系统(包括计量泵、混凝剂配置情况、液位控制系统、管道系统和溶药罐等)具备工作条件。带式压滤机(包括滤带、滤带纠偏装置、驱动装置、反冲洗系统、污泥投加装置、皮带运输机运泥车辆及排水系统等)具备工作条件,启动带式压滤机空转数分钟确定无故障。污泥配料泵具备工作条件。动力和自动控制系统具备运行条件
确保以上检查工作完成以后,即可启动污泥脱水系统,启动步骤为:根据储泥池泥量或根据剩余污泥排放量进行污泥脱水操作。混凝剂投加。启动带式压滤机(包括反冲洗系统和皮带输送机和调配污泥运输车辆)。启动污泥投配泵,观察脱水机运行情况和调整投配污泥量,相应调节混凝剂投加量,直到出口污泥达到含水率标准。详细启动操作步骤由供应商或项目城市依据实际情况进行调整和补充。系统投入运行后应确保污泥脱水间的通风。
43、变频器的调试工作
包括:①通电前的检查:变频器型号规格是否有误。安装环境是否有问题。整机连接件有无松动,接插件是否可靠插入,有无脱落和损坏。电缆是否符合要求。主电路、控制电路的电气连接有无松动,接地是否可靠。各接地端子的外接线路有无接错,屏蔽线连接是否符合要求。全部外部端子与接地端子间用500V兆欧表测量,电阻应在10M以上。主电路电源电压是否符合规定值。箱内有无金属或电缆线头等异物遗留,必要时进行清扫。
②不接电动机,变频器单独调试:先将所有的操作开关断开。将频率设定(即速度设定),电位器调到最小值。接通主线路电源开关(一般内部冷却风扇、面板等控制电路、程序电路等都同时通电),稍等一会,检查各电路有无发热、异味、冒烟等现象,各指示灯是否正常。查变频器所设定的参数,可根据实际要求修改或重新设定数据。
给出正转或反转指令,由旋转频率给定位器,观察频率指示是否正确。如频率显示不是数字式,必要时还要校正频率表。
③变频器带电动机空载运行:先将所有操作开关断开。将频率设置电位器调至最小值。接通主电源开关(风扇、面板等控制电路、程序电路同时通电)。给正转或反转指令,首先在几赫运行,观察电动机的旋转方向是否正确。一般正转指令,是指电动机旋转为逆时针方向(指轴端)。
电动机旋转方向反了,不必颠倒主电路的相序,可通过调换控制端子的接线,即可改变旋转方向。逐渐加大设定值,观察频率升高到最大值时电动机运行情况,测量转速、输出电压。停机后,检查频率设定电位器的位置,再观察加速运行和减速运行是否平滑稳定。
④变频器带电动机负载运行:接通主电源开关。根据负载实际要求,变更参数设定。在正转指令下,逐渐顺时针调节频率给定电位器,电动机转速逐渐上升,同时观察机械的旋转方向是否正确,如有误要更改接线。当电位器右旋到底时,要对应最高频率和转速。在加速期间,要观察机械有无拍频、振动等现象。
然后再将电位器反时针(左旋),而电动机转速也随之逐渐降低,直至停止。注意当给定频率在起动频率之下时,电动机应不转动。保持给定最高频率(对应最高转速)时,接入正转指令,电动机转速从给定加速时间升速,直至最高转速稳定运行。
如在加速过程中,有过载现象则可能设定加速时间过短,应进行调整。在电动机满载运行时,关断正转指令信号则电动机按设定减速时间减速直至停止。在反转指令下,重复c,d和e项调试。在运行中,有些设定参数可以改变,有些则不允许改变,应根据不同型号的变频器操作说明进行。
44、污水处理厂检修工作
包括机械设备检修、监测仪表的检修与校正、电气设备检修和污水处理构筑物检修。所有的检修工作都由定期检修,故障维修和改善维修组成。
45、定期检修
是为防止设备精度、性能劣化,影响生产正常进行或降低故障率,按事先预测和安排的计划及相应的技术要求所进行的检修活动,故亦称为预防检修。
46、故障维修
是在设备使用中发生故障、事故后或性能、精度降低到规定水平以下时所进行的恢复性修理,亦称为事后修理。这种检修方式适用于结构简单设备,利用率低、修理技术要求不高、能及时提供备件、有代用的设备,以及实行预防检修不经济的设备。故障检修又可分为以下两种情况:
有计划控制的故障检修(日常检修、小修或技术维护)根据日常点检、巡回检查、定期检查等所发现的故障症兆、经分析后,按需修内容、零件复杂程度、工作量及生产允许停歇时间。这是在与车间生产密切配合下进行的,既可使设备得到恢复性修理,又可保证生产正常进行。
突发性故障紧急修理:设备故障突然发生,事先又无任何症兆,为了及时恢复生产所必须进行的非计划性的紧急修理。
47、改善维修
是对存在先天性缺陷或故障频发的设备,将其局部结构或零件的设计,在结合修理时加以改进,以提高其可靠性和检修性的措施。它与技术改造的区别是:前者在于改善和提高局部零件的可靠性和检修性,以降低设备故障,减少检修时间和费用。而后者主要是提高设备的性能或改变设备的功能。
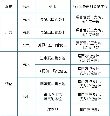
48、污水处理厂常见在线仪表种类




49、运行参数的监测指标
运行部根据生产需要以业务联系单形式安排化验指标类别、频次。化验室应对运行参数进行检测分析。通过对运行参数的分析,判断污水处理厂运行是否正常,并及时反馈给污水处理厂中心控制室,由中心控制室对污水处理厂的运行作必要的调整。
城市污水处理厂污水污泥正常运行检测的项目和周期应按国家建设部标准CJJ60-94执行。见表6-1,表6-2。对常规化验项目的化验数据,应于每天上午9:00之前以书面报告及电子报表形式反馈。对临时增加的化验项目数据应以书面形式及时呈报生产运行部以便分析工艺运行状况,对可能出现的问题早作预防措施。
污水

污泥

50、采样容器
采样容器应由惰性物质组成,抗破裂、清洗方便、密封良好和启闭容易。采样容器必须确保样品免受吸附、蒸发和外来物质的污染。
样品瓶可用硬质(硼酸)玻璃瓶或高压聚乙烯瓶。在选择样品瓶时应考虑水样与容器可能产生的问题,以确定容器的种类和洗涤方法。
51、样品采集
在采样地点将采用容器(水桶或瓶子)浸入要取样的废水中,使注满水或泥水混合物,取出后倒进事先准备的合适的样品容器中即可。有时也可直接将样品容器浸入水中取样。取样时,应注意不能混入漂浮于水面上的物质,正式采样前要用水样冲洗容器2~3次。洗涤完的废水不得重新倒入沟渠中,以免搅起水中悬浮物。采集的样品应及时贴上标签。填写采样现场记录单。若为用户出口采样应由被采样单位有关人员签字。
样品采集过程中的注意事项:对于性质稳定的污染物,可将分别采集的样品混合后一次测定。对于不稳定的污染物,可在分别采样和分别测定后,以平均值表示污染物浓度。废水中某些组分的分布很不均勿,如油和悬浮物,某些组分在分析中很易变化,如溶解氧和硫化物等。
如果从全分析采样瓶中取出一份废水子样进行这些项目的分析,必将产生错误的结果。因此,这类监测项目的水样应单独采集,有的还应在现场作固定,分别进行分析。采样完成后应按要求填写样品现场数据表(见附录三,样表6-2-1)和样品保存登记卡(见附录三,样表6-2-3),水样标签要与以上两样表一致。
52、样品保存
将水样充满容器至溢流并密封
为避免样品在运输途中的振荡,以及空气中的氧气、二氧化碳对容器内样品组分和待测项目的干扰,为对酸碱度、BOD、DO等产生影响,应使水样充满容器至溢流并密封保存。但对准备冷冻保存的样品不能充满容器,否则水冻冰之后,因体积膨胀致使容器破裂。
冷藏:水样冷藏时的温度应低于采样时水样的温度,水样采集后立即放在冰箱或冰-水浴中,置暗处保存,一般于2~5℃冷藏,冷藏并不适用长期保存,对废水的保存时间则更短。
冷冻(-20℃):一般能延长贮存期,但需要掌握熔融和冻结的技术,以使样品在融解时能迅速地、均匀地恢复原始状态。水样结冰时,体积膨胀,一般都选用塑料容器。
加入保护剂(固定剂或保存剂):投加一些化学试剂可固定水样中某些待测组分,保护剂应事先加入空瓶中,有些亦可在采样后立即加入水样中。
经常使用的保护剂有各种酸、碱及生物抑制剂,加入量因需要而异。
所加入的保护剂不能干扰待测成分的测定,如有疑义应先做必要的实验。
所加入的保护剂,因其体积影响待测组分的初始浓度,在计算结果时应予以考虑,但如果加入足够浓的保护剂;因加入体积很小而可以忽略其稀释影响。
所加入的保护剂有可能改变水中组分的化学或物理性质,因此选用保护剂时一定要考虑到对测定项目的影响。如因酸化会引起胶体组分和悬浮在颗粒物上固态的溶解,如待测项目是溶解态物质,则必须在过滤后酸化保存。
对于测定某些项目所加的固定剂必须要做空白试验,如测微量元素时就必须确定固定剂可引入的待测元素的量。(如酸类会引入不可忽视量的砷、铅、汞。)
必须注意:某些保护剂是有毒有害的,如氯化汞(HgCl2)、三氯甲烷及酸等,在使用及保管时一定要重视安全防护。
53、化验室安全
化验室本身就存在着某些危险因素,但只要分析人员严格遵守操作规程和规章制度,无论做什么实验都要牢记安全第一,经常保持警惕,事故就可以避免。如果预防措施可靠,发生事故后处理得当,就可使损害减到最小程度。水质监测实验室安全知识请参考《环境水质监测质量保证手册》中相关内容,以下是在日常化验室工作中应遵循以下几点安全规则:
加热挥发性或易燃性有机溶剂时,禁止用火焰或电路直接加热,必须在水浴锅或电热板上缓慢进行;可燃物质如汽油、酒精、煤油等物,不可放在煤气灯、电炉或其他火源附近;当加热蒸馏及有关用火或电热工作中,至少要有一人值班管理,高温电炉操作时要带好手套;
电热设备所用电线应经常检查是否完整无损,电热器械应有合适垫板;电源总开关应安装坚固的外罩,开关电闸时,绝不可以湿手,并应注意力集中;剧毒药品必须制定保管、使用制度,应设专柜并双人双锁保管;
强酸与氨水分开存放;稀释硫酸时必须仔细缓慢的将硫酸倒入水中,而不能将水倒入硫酸中;用移液管吸取酸、碱和有害物质时,不能用口吸,而必须用吸耳球吸取;倒用硝酸、氨水和氢氟酸等必须戴好手套,开启乙醇和氨水等易挥发试剂瓶时,绝不可以使瓶口对着自己或他人,尤其在夏季当开启时极易冲出,如不小心,会引起严重事故。
消解等产生有害气体操作,必须在通风柜内进行;操作离心机时,必须在完全停止转动后才能开启;压力容器如氢气钢瓶等必须要远离火源,并停放稳当;接触污水和药品后,应注意洗手,手上有伤口时不可接触污水和药品;化验室应备有消防设备,如黄沙桶和四氯化炭灭火机等,黄沙桶内黄沙应保持干燥,不可浸水;化验室内应保持空气流通,照明良好、环境整洁,私人物品以及与化验室无关的物品不得存放在化验室,每天工作结束,应进行水、电等安全检查,在冬季,下班前应进行防冻措施检查。
54、校准曲线的检验
线形检验:即检验曲线的精密度。对于以4~6个浓度单位所获得的测量信号值绘制的校准曲线,一般要求其相关系数|r|≧0.9990,否则应找出原因加以纠正,重新绘制出合格的检验曲线。
截距检验:即检验校准曲线的精密度。在线形检验合格的基础上对其进行线性回归*,得出回归方程y=a+bx。然后将所得截距a与0作t检验,当取95%置信水平、经检验无显著性差异时,a可做0处理,方程简化为y=bx,移项得x=y/b。在线性范围内、可代替查阅校准曲线,直接将样品测量信号经空白校正后,计算出试样浓度。
当a与有显著性差异时,即示代表校准曲线得回归方程的计算结果准确度不高,应找出原因并予以纠正后,重新绘制校准曲线并经线性检验合格,再计算回归方程,经截距检验合格后投入使用。
回归方程如不经上述检验和处理,即直接投入使用,必将给测定结果引入差值相当与截距a的系统误差。
斜率检验:即检验分析方法的灵敏度。方法的灵敏度是随实验条件的变化而变化的。在完全相同的分析条件下,仅由于操作中的随机误差所导致的斜率变化不应超出一定的允许范围,此范围因分析方法的精度不同而异。例如,一般而言,分子吸收分光光度法要求其相对误差小于5%;而原子分光光度法则要求其相对误差值小于10%等等。
55、标准物质对比分析
量值传递:将实验室配制的样品或控制样品等,通过与标准参考物的对比,检查它们的浓度值的误差并加以修正。
仪器标定:对于采用直接定量法的仪器,采用标准参考物对仪器进行标定。
对照分析:在进行试样分析的同时,用相近浓度的标准参考物或其稀释液进行分析,根据标准参考物的实测值与保证值的符合程度,能够确定试样分析结果的准确度是否可以接受。
质量考核:以标准参考物作为未知样,考核实验室内分析人员的技术水平或实验室间分析结果的相符程度,从而帮助分析人员发现问题和保证实验室间数据的可比性。
56、事故预案
应包括:事故报警、应急处理、事故调查、责任处理、事故预防(工程技术措施、教育措施、管理措施)、事故报告、事故信息传达(在一定范围内通报,吸取教训,杜绝事故发生)。事故预案各步骤的参与者应在事故预案中有明确的规定(并应包含紧急联系方式等),如事故调查由技术负责人和部门的负责人来完成。
57、电气机械设备故障
事故报警:电气设备和机械设备报警包括自动报警装置报警和操作人员在巡检过程中发现设备故障报警,发现事故报警后应立即向中心控制室报告,中心控制室在接到事故报警后应立即着手进行处理。设备事故报警后立即停止报警设备的运行并开启备用设备维持正常运行。
操作人员到报警设备现场进行调整处理。如果报警设备没有备用设备,则在停止运行后立即调整上、下游工艺流程的运行参数并立即通知值班负责人加强监控和派操作人员至报警设备处调整参数。
应急处理:操作人员到达设备报警现场后,应立即调查和排除故障,并检查设备性能。如果设备损坏,则应报值班负责人共同确认后通知检修人员对设备进行检修。
事故调查:事故应急处理完毕,应由技术负责人、当班负责人和当班操作人员组成事故调查组,对事故原因进行调查,并填写事故调查表,事故调查表完成后应抄送动力维修部和厂长办公室。
责任处理:事故原因调查完成后,技术负责人应根据事故造成事故的原因追究相关人员责任提出责任处理书面建议,送厂长办公室。由厂长作出书面事故责任处理决定并在厂内公告栏内张贴。
事故预防:事故预防应从工程技术措施、教育措施和管理措施等三个方面进行,事故预防方案应由技术负责人负责总结并最终形成书面报告后,由厂长决定并付诸实施。
事故报告:事故报告包括事故调查、事故责任处理和事故预防等三个方面的书面报告。事故报告由动力维修部负责整理并归档。
事故信息传达:在一定范围内通报,吸取教训,杜绝事故发生。
58、遇通知停电怎么办
在接到通知停电后15分钟内,应撤消所有的运行命令。即关停正在运转的设备。(记下正在运行的设备编号,以便来电恢复正常运行)。
待设备停止运转后,脱开PC机与PLC间的通讯电缆,然后通知电工发出可停电信号。
如停电需超过半小时以上,应关闭所有的PLC及其相应的UPS电源。以免UPS过放电影响其使用寿命。
来电后,应重新对各PLC站供电,并逐个使CPU复位,连接PC机与PLC0间的通讯电缆(此时PC机应已在Windows 95平台上),启动T800DDE检查通讯情况,若动态扫描正常,再重新启动INTOUCH Windows Viewer,并检查PLC站间的连接通讯情况,无误后进入其它操作界面重新开启设备。
59、遇非正常停电后怎么
首先检查PC机与各PLC站间的通讯环路是否畅通,各PLC站CPU工作是否正常。若正常,立即询问停电原因,需要多长时间恢复供电,若停电时间大于半小时以上,应分别关断各PLC站的UPS,PC机同时退出监控系统。若很快恢复供电,操作人员待供电恢复后立即检查界面20观察各PLC站以及通讯环路是否正常。
通讯系统显示正常,方可进行其它的操作任务。
若通讯系统死机或局部死机,应分别对已死机的PLC站重新复位。(一种方法,切断电源,稍等片刻,再合上电源;另一种方法,使用棒形跳线器按压CPU上的Reset钮,强迫CPU重新装载程序)。
若一切正常后再恢复运行操作。
为了避免来电所带的负载同时启动,在送电前要求电工通过MCC柜屏上的转换开关来解除已有的运行命令,尽量使系统在来电后降低启动负荷。以免启动负载过大造成供电系统出现闪落保护。
60、物资验收
物资验收工作包括凭证验收、交货时间验收、物资数量验收、物资质量验收、附件、专用工具、产品图纸说明书和操作维护手册和价格验收等工作。物资验收应以采购合同为依据,验收工作应由相关采购人员和库存管理人员共同进行完成。必要时应邀请技术负责人,化验室负责人和检修负责人共同验收。
验收工作的程序为:准备验收→测试→入库→记录过程。
61、物资的保管
根据要保存物资的特点,结合当地的客观条件并补充必要的措施以满足存放的环境和拟订管理的方法。化验室使用的试剂、药品和低值易耗品,应交化验室储存并由化验室进行管理,同时化验室应定期向仓库管理人员汇报保存情况。库内物资管理要点为:
(1)数量准:入库物资应计量和在物资登记卡上登记并签名。,做到账卡一致,数量准确。
(2)规格清、货位固定化:库存物资要按类别和规格分别存放,标志明显,做到不脏不乱;精密仪器设备和贵重物资专库加锁;小件物资要五五摆放便于清数,大批物资分批整齐存放;易燃易爆,剧毒药品,要双人双锁专库按规定分别保管;回收废旧物资应与采购的物资严格分开。物资发放原则是先入库先使用。
(3)库容整齐:经常打扫,保持清洁,物资摆放整齐美观,用分区分类,四号定位,立牌立卡,五五摆放的科学方法进行管理。
(4)认真管理好库房内空气的温度、湿度,根据物资的性能特点和气候特点开关门窗并使用各种能控制和调节气温、湿度的设备,使物资保持最佳环境。
(5)防霉、防虫、防鼠工作要经常化,必要时使用药剂防霉变、杀灭害虫和老鼠。
(6)做好防火、防水、防盗工作,下班时要停电、停火和关闭门窗,特别要注意可以自燃物品的自燃条件,严防火灾的发生,若安装有防盗报警器应检查是否正常工作。
⑦仓库物资的盘点,经常性的检查和盘点库存物资,如果出现物资短缺或损坏、变质、陈旧、失效的存货要注明金额,同时列入待处理财产。同时要查明损失的原因和责任并在厂长审批后,按原因和责任处理后销帐。
62、污水处理厂安全管理
应遵循以下原则:
a)污水处理厂在日常运行维护过程中安全管理必须认真贯彻安全第一,预防为主的方针,为各项工作创造安全卫生的劳动条件,为劳动者提供符合国家规定的必要的劳动防护用品,实现安全、文明生产。
b)污水处理厂要采取一切可能的措施,全面加强安全管理、安全技术和安全教育工作,防止事故的发生。
c)污水处理厂除贯彻、执行本规定外,还必须同时严格执行国家有关部门和地方人民政府制定的职业安全卫生的法律、法规、规定和标准。
d)在安全管理过程中实行责任制,企业法定代表人是安全生产第一责任人,对安全生产负全面领导责任。并建立安全生产第一责任人为核心的安全生产委员会。
e)安全生产人人有责,企业员工必须认真履行各自的安全生产职责,做到恪尽职守,各负其责。
f)全厂职工包括合同工、临时工都要牢固树立安全第一、预防为主的思想,在各自岗位上,对安全工作各司其职,各负其责,认真做好安全和安全防范工作。
g)新进厂的职工和厂内岗位调动人员,必须经厂部安全教育考试合格后,方可进入生产岗位。必须经厂部培训取得岗位资质证书,才可上岗操作。
h)上班前不准饮酒,上岗前必须按岗位规定穿戴好劳动防护用具。
i)工作期间,必须坚守岗位,未经领导批准不许将自己的工作交他人代替。
j)所有变更包括工艺变更、设备变更、管理方式变更、操作人员变更、必须对变更涉及到的人员进行变更训练,确保变更后的安全运行。
k)所有机械设备的转动部分必须设置完好的防护罩或防护栏,操作人员操作或接近这些部位必须防范头发、衣服和袖口被绞入而受伤。高压变配电间等区域应严禁无关人员入内。
l)所有水池的走道都要设置防护栏杆,雨、雪、结冰气候下要特别注意防滑跌入水池。
m)设备的各种保护装置,报警装置必须齐全、准确、灵敏、有效才可使用。
n)车间内外的生产区域,要保护整洁,保证安全通道与安全门畅通。
o)各种安全设施如消火栓、消防龙带、灭火器、氯气检测仪、氯气吸收装置、防毒面具、手套、急救用品等要保持性能良好,不得随意挪动,遇有应急情况动用后,要及时补充。
p)在厂区内干道上行驶的各种机动车,车速不得超过每小时20公里,进出门岗、厂房,车速不得超过每小时5公里。
q)连续生产的岗位职工要严格遵守交接班制度,非连续工作的岗位职工下班时要切断电源、火源、气源,整理好现场关闭好门窗,确保现场安全后方可离开。
r)发生事故时要按事故予案立即处理,事故予案未能包括的事故,要按最近似的事故予案处理,发生人身事故的要立即抢救,并保护现场,及时向厂部报告。在未征得事故调查组的同意前,不得进行事故清理。轻伤事故,厂部4小时内报告公司,重大事故或死亡事故,厂部要立即口头报告公司分管副总经理。
s)来厂参观、学习的来宾或团组,应经公司同意,厂部派人陪同,每位来宾进厂后必须身佩参观证,离厂交回参观证,登记参观进出厂时间。进厂联系工作的,门岗要电话联系,经接待人员同意,领取会客证后进厂、办完工作由接待人员在会客证上签字后,交回会客证,由门岗验证后离厂。
t)各业务主管部门,例如:环保、工劳、消防、供电、新闻媒体等来厂进行专业检查人员,应由公司认可发给检查证,注明检查的专业,由厂部相关专业人员接待、汇报和陪同检查。
u)厂部应通过公司对外发生工作关系,并依靠公司防止与控制外部对厂区造成的不安全因素。
v)厂内所有职工,每人生产责任范围内的安全责任同时由该人承担,因此每人既管生产又管安全,生产管理系统就是安全管理系统,厂长承担全厂安全责任,分管人承担直接责任,操作人承担具体的安全责任。
w)全厂在生产工作检查中发现的安全隐患要填报报告,安全隐患采用一事一表,一式二份,一份存档,见附录三,样表10-1-1提出整改意见,由分管的厂长助理组织实施并验收销案。对厂部难以解决的重大隐患,要做出专题报告,向公司分管副总经理报告、协助公司进行专门检查和技术鉴定,制定整改计划实施和验收后销案。
x)小事故由厂部调查处理(凡不造成污水处理全流量停产和直接经济损失小于1000元的生产事故和轻伤造成2日损失小于3日的为小事故)其他事故一律上报公司处理。
y)事故发生后,不论事故大小,厂部均应组织有关专业人员进行调查填写《事故登记表》(见附录三,样表10-1-2),小事故由厂部填写《安全事故调查报告书》(见附录三,样表10-1-3),和对事故做善后处理,以及对责任人的处分、存档和抄报公司,大事故由公司负责填写《安全事故调查报告书》,按公司指令,对事故进行处理。
63、使用PAM的管理规定
PAM定点密封存放;PAM应有明显的标示;运输、存放、和投加过程中,操作人员必须配戴防护用品。
64、使用液氯的管理规定
液氯使用过程中应严格遵守以下规定:
a、使用氯气必须取得公安、劳动、环保等部门批准;
b、使用人员必须经专业培训、考试合格,取得特种作业合格证;
c、使用现场应按下表配备抢修器材;

d、使用现场应按下表配备防护用具;

e、加氯间工作前应强制通分5-10分钟,以使车间内空气中氯气含量低于最高允许浓度1mg/m3;
f、氯气接口处的连接垫料应选用石棉板、石棉橡胶板、氟塑料、浸石墨的石棉绳等,严禁使用橡胶垫;
g、使用钢瓶必须具有技术检验证并在有效期内;
h、使用钢瓶,必须有称重衡器,并装有膜片压力表,调节阀等装置;
i、严禁将油类、棉纱等易燃物和氯气易发生反应的物品放在氯瓶附近;
j、应采用经过退火处理的紫铜管连接钢瓶,紫钢管应经耐压试验合格,使用中
若发生管道堵塞,须用钢丝疏通,不准用水冲洗;
k、应用专用钢瓶开启扳手,开启瓶阀要缓慢操作,关闭时亦不能用力过猛或强力关闭,不许用锤子敲击或用开水烫;
l、作业结束后必须立即关闭瓶阀,运行时如遇停电,立即关闭瓶阀避免回水;
m、钢瓶禁止露天存放,不得受日光曝晒,不得靠近热源,应贮存在专用库房内;
n、空瓶和满瓶必须挂牌,分开放置,禁止混放;
o、满瓶存放期不得超过三个月;
p.500Kg和1000Kg的钢瓶,应横向卧放,留出通道,搬运时,必须戴好瓶帽、防震圈,严禁撞击;
q、应及时排除泄漏和设备隐患,氯气泄漏时,应立即撤离无关人员,抢救中毒者,抢修及救护人员必须佩带有效防护面具,应立即强制通风或开启吸氯装置,降低氯气污染浓度;
r、应定期检查防护用品,按期更换。
65、判废原则
防护用品的判废应遵循以下原则:不符合国家标准或专业标准;未达到上级劳动保护监察机构根据有关标准和规程所规定的功能指标。在使用或保管贮存期内遭到损坏、或超过有效使用期,经检验未达到原规定的有效防护功能最低指标。
66、判废程序
防护用品的判废程序为:企业内的安全技术机构每年定期或不定期对企业内的劳动防护用品进行抽查与检查,需要技术鉴定的送国家授权的劳动防护用品检验站检验。作出判废处理决定。判废后的劳动防护用品,禁止作为劳动防护用品使用。
67、厂长(经理)安全职责
a)对企业的安全生产工作全面负责,要牢固树立安全第一的思想。
b)严格执行国家和上级有关安全生产的方针、政策、法律、法规、规定和标准,并接受安全教育、培训、考核。
c)建立并落实全员安全生产责任制。
d)建立健全安全生产专门管理机构,充实专职安全技术管理人员。定期听取安全工作汇报,决定安全工作的重要奖惩。
e)主持召开安全生产委员会会议,研究解决安全生产中的重大问题。对本单位无力解决的重大事故隐患,要及时向上级有关部门提出报告。
f)审定安全生产规划和年度计划,确定安全生产目标。签发安全规章制度、安全技术规程、岗位操作法。批准重大安全技术措施项目,切实保证对安全生产的资金投入,不断改善企业的职业安全卫生状况和劳动者的作业条件。
g)坚持安全生产五同时原则,即在计划、布置、检查、总结、评比生产的时候,同时计划、布置、检查、总结、评比安全工作。
h)企业内实行的各级承包,以及与外单位的各项承包合同中,都必须有安全生产职责、安全管理要求和安全技术指标等条款,并认真考核落实。
i)发生重大事故必须按有关规定立即上报。事故处理要坚持四不放过原则(事故原因没有查清不放过,事故责任者没有严肃处理不放过,广大职工没有受到教育不放过,防范措施没有落实不放过)。
j)副厂长(副经理)在厂长(经理)指定的工作范围内对安全生产负责。
k)检查并考核同级副职和所属单位正职的安全生产责任制落实情况。
l)厂长(经理)不在时,由代理者履行厂长(经理)的安全生产职责。
m)每年向职工代表大会报告安全生产及工业卫生工作情况。
68、工人安全职责:
a)参加安全活动、学习安全技术知识,严格遵守各项规章制度。
b)认真执行交接班制度,接班前必须认真检查本岗位的设备和安全设施及工、器具是否齐全完好。
c)遵守纪律,精心操作,严格执行工艺规程、安全技术规程和操作法。记录清晰、真实、整洁,并保持作业场所清洁。
d)按时巡回检查,准确分析、判断和处理生产过程中的异常情况。
e)认真维护保养设备,发现异常应妥善处理,及时上报,并认真做好记录。
f)正确使用、妥善保管各种劳动保护用品、器具和防护、消防器材。
g)不违章作业,并劝阻或制止他人违章作业;对违章指挥有权拒绝执行,并及时向领导报告。
69、工艺管道系统
包括污水管道、给水管道、污泥管道、压缩空气管道和化学药剂投加管道及其各管道系统上的控制闸门和阀门等。
70、工艺管道系统的日常巡检
内容包括:管路是否有泄漏现象;闸门和阀门是否有效,特别是电动闸门是否受潮失灵;管路支撑及固定情况;管路系统防腐是否良好;自流管道应打开井盖检查淤积情况。
71、工艺管道系统的日常维护工作包括:
a)管路及支撑和固定系统日常清洁;
b)管路及支撑和固定系统的紧固;
c)润滑;
d)管路及支撑和固定系统的防腐;
e)若有必要,对雨水污水管道进行疏浚。
工艺管道系统的检修工作:
根据不同管路系统对管道、支撑、闸门和阀门等按计划和实际情况进行检修或更换等工作。
72、雨水、污水收集系统
雨水系统是指污水处理厂范围内雨水收集系统,包括雨水井和雨水收集管线;污水系统是指污水处理厂范围内污水收集系统。
雨水、污水收集系统日常巡检工作包括:收集管线淤积深度;雨水收集井和污水收集井井盖和井身的完好情况;管道腐蚀情况。
雨水、污水收集系统日常维护工作包括:管线清淤;雨水收集井和污水检查井破损井盖的更换。
73、固体废弃物管理
应遵循减少固体废弃物的产生、充分合理利用固体废弃物和无害化处理固体废弃物的原则。
污水处理厂固体废弃物管理条例:生活固体废弃物集中堆放(垃圾箱),送当地环卫所集中收集处理;本厂污水管道清淤所产生的淤泥应集中送至进水泵站吸水池;清淤淤泥要防止在运输的过程中对环境造成污染;


